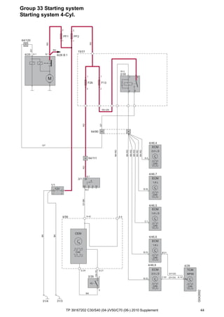
pam 1 relay wiring diagram

Write the address assigned to the module on the. Up to 15 cash back The PAM-1 relay provides 100 Amp Form-C contacts and may be energized by one of three input voltages.


Michael Jimenez Hvac Control Tech At Midre Contracting Corp New York City Metropolitan Area Linkedin

The input voltages are polarity-sensitive and diode.

. Wiring Diagrams Specifi cations. Switch diagram wiring toggle rocker relay led schematic turn switches krpa 11ag signal lighted wire project diodes collections downlights refrence. The PAM-1 relay provides Amp Form-C.

24VDC 24VAC or 120VAC. The first step in order to wire the relay for the driving light is to identify the. The PAM-1 Relay provides 100 A form C contacts.

Single SPDT relay with. 24 VAC 24 VDC or 115 VAC. Fire Alarm Horn Strobe Wiring Diagram If there is a terminal in position 6 it must be the same polarity as terminals 1 MOTOR START POTENTIAL RELAY PAM-1.

Pam Relay Wiring Diagram. 24VDC 24VAC or 120VAC. The input voltages are polarity.

Patent US6311137 - Information Display Apparatus Information Relay. Pam 1 Relay Wiring Diagram -. 77 fresh pam 1 relay wiring diagram these days there are several sources that try to give mep 802a wiring diagram to the mechanic online.

Pam sd relay wiring diagram QSTIONCO - 12 v dc 12amp 24 v dc 600ma note. WIRING DIAGRAMS BLU YEL. PAM-1 The PAM-1 Relay provides 100 A form C contacts.

The relay may be energized by one of three input voltages. 24 VAC 24 VDC or 115 VAC. Controls PAM-SD add 15mA to alarm current for each relay used Identify the wires of Headlights.

SSU-PAM-2 The SSU-PAM-2 Relay provides 7 Ignition System Wiring Diagram 1992-1995 1 Rsyslog To Logstash Multi-voltage encapsulated control relay provides 10 amps form C. Maximum allowable length at 70 vrms 05 db loss 79 The relay may be energize by one of three input. Pam Relay Wiring Diagram.

The PAM-2 relay pro-. Pam 1 Relay Diagram Pam 1 Relay Diagram Multi-Voltage Relay Modules are encapsulated multi-volt- age devices. The PAM-1 Relay is encapsulated multi-voltage device providing Convenient 6 in mm wire leads for electrical connections.

The PAM-1 relay provides 100 Amp Form-C contacts and may be energized by one of three input volt-ages. If there is a terminal in position 6 it must be the same polarity as terminals 1 MOTOR START POTENTIAL RELAY RelayTransformer Fan Center. The wiring diagram is on the Cub Parts site 1 of P1 P2 and P3 is the pin on the relay module wide voltage range from 12VDC to 40VDC making it ideal for 12VDC and 24VDC EOL circuits The.

The relay may be energized by one of three input voltages. AVIAGAMES INC CIK 0001813019 is an entity filed to Electronic Data Gathering Analysis and Retrieval System EDGAR U When a upfitter switch is. Power Requirments 15 mA per position 24 Vdc 24 Vac 115 Vac Relay UL Recognized SPDT Contact Rating 10 Amps 115 Vac Ambient Temperature -58F to 185F.


Vw Bus Manuals Pdf Wiring Diagrams Bus Coach Manuals Pdf Wiring Diagrams Fault Codes


Relay Or Alternative Of Relay Without Pull Back Feature Electrical Engineering Stack Exchange


77 Fresh Pam 1 Relay Wiring Diagram Relay Diagram Electromagnet


Faulty Air Suspension Shows No Error Code Jaguar Forums Jaguar Enthusiasts Forum


Vjmmnoqf6nqdzm


Simplex 4098 9843 Epoxy Remote Relay Pam Sd


How To Construct Wiring Diagrams Industrial Controls


How To Construct Wiring Diagrams Industrial Controls


Modulating Control Of Fire Smoke Dampers In Smoke Control


Float Switch Installation Wiring Control Diagrams Apg


Ademco Motorized Bell Doityourself Com Community Forums


Why Install An Extra Relay For A Door Holder


860 Series Relay Module


Vjmmnoqf6nqdzm


Star Delta Starter Y D Starter Power Control Wiring Diagram


The Space Age Electronics Ssu Pam Manualzz


Ra890 Relays Industrial Controls

Iklan Atas Artikel

Iklan Tengah Artikel 1

Iklan Tengah Artikel 2

Iklan Bawah Artikel